C/O được biết đến là một trong những thuật ngữ chuyên ngành xuất- nhập khẩu hàng hoá. Vậy cụ thể C/O là gì? Dưới đây là tổng hợp các mẫu C/O mới nhất hiện nay.
Mẫu C/O là gì?

Căn cứ theo Nghị định số 31/2018/NĐ-CP thì C/O được quy định là một loại văn bản pháp lý hoặc là một hình thức khác có giá trị tương đương với văn bản pháp lý do cơ quan có thẩm quyền thuộc một hay một nhóm nước, một vùng lãnh thổ,... cấp để xác nhận về nguồn gốc xuất xứ của hàng hoá.
Hay cụ thể hơn thì C/O được dùng để xác nhận hàng hoá xuất- nhập khẩu được sản xuất toàn bộ hoặc một phần bởi quốc gia đó.
Theo Điều 34 Luật Quản lý ngoại thương số 05/2017/QH14 thì Bộ Công Thương là cơ quan có thẩm quyền cấp mẫu C/O đối với những hàng hoá được sản xuất toàn bộ hoặc lắp ghép một phần,... tại Việt Nam được xuất khẩu ra nước ngoài.
Trong trường hợp Bộ Công Thương không trực tiếp thực hiện cấp mẫu C/O theo quy định thì có thể uỷ quyền cho cơ quan có thẩm quyền khác để cấp mẫu C/O. Cụ thể, Bộ Công Thương có thể uỷ quyền bằng văn bản cho các cơ quan sau để thực hiện việc cấp giấy chứng nhận xuất xứ hàng hoá:
VCCI - Phòng Thương mại và Công nghiệp Việt Nam;
Phòng Quản lý xuất - nhập khẩu thuộc Bộ Công Thương;
Ban quản lý các khu công nghiệp, các khu chế xuất hàng hoá được xuất khẩu.
Như vậy, có thể khẳng đỉnh, C/O là một trong các giấy tờ, tài liệu quan trọng trong hoạt động xuất- nhập khẩu hàng hoá.
Bên cạnh việc chứng minh về nguồn gốc xuất xứ hàng hoá, C/O còn là tài liệu quan trọng trong việc hỗ trợ thống kê của ngành thương mại, thúc tiến thương mại, đảm bảo quy chuẩn quốc tế trong thực hiện quy định về nhãn mác…
Tổng hợp các mẫu C/O được sử dụng hiện nay

Tổng hợp các mẫu C/O được sử dụng hiện nay
Hiện nay, có rất nhiều mẫu C/O được ban hành và áp dụng phổ biến trên thực tế. Tuy nhiên, mỗi mẫu C/O lại có một ý nghĩa riêng và thường được áp dụng trong một trường hợp cụ thể. Dưới đây là tổng hợp các mẫu C/O đang được sử dụng phổ biến hiện nay:
STT | Mẫu C/O | Mục đích sử dụng |
1 | D | Được cấp đối với các hàng hoá được xuất khẩu sang các nước thuộc cộng đồng ASEAN |
2 | AANZ | Được cấp đối với các hàng hoá có nguồn gốc từ các nước thuộc cộng đồng ASEAN, Úc và New Zealand |
3 | AI | Được cấp đối với những hàng hoá có nguồn gốc xuất xứ tại Việt Nam được xuất khẩu sang Ấn Độ và các nước là thành viên của hiệp định AIFTA |
4 | AJ | Được cấp đối với những hàng hoá có nguồn gốc xuất xứ tại Việt Nam được xuất khẩu sang Nhật Bản và các nước thành viên của hiệp định ACCEP |
5 | AK | Được cấp đối với những hàng hoá được xuất khẩu sang Hàn Quốc và các nước thành viên của ASEAN |
6 | AHK | Được cấp đối với những hàng hoá được xuất khẩu sang Hồng Koong và các nước thành viên của ASEAN |
7 | E | Được cấp theo hiệp định phát triển kinh tế toàn diện giữa ASEAN và Trung Quốc (gọi tắt là hiệp định ACFTA) |
8 | RCEP | Được cấp theo hiệp định RCEP |
9 | CPTPP | Được cấp đối với những mặt hàng có nguồn gốc xuất xứ tại Việt Nam được xuất khẩu sang các nước là thành viên của hiệp định CPTPP |
10 | VJ | Được cấp đối với những hàng hoá là đối tượng giao dịch thường xuyên giữa Việt Nam và Nhật Bản |
11 | VK | Được cấp cho những hàng hoá có nguồn gốc xuất xứ từ Việt Nam được xuất khẩu sang Hàn Quốc |
12 | VN-CU | Được cấp cho những hàng hoá có nguồn gốc xuất xứ tại Việt Nam được xuất khẩu sang nước Cuba |
13 | VC | Được cấp theo hiệp định thương mại đa phương giữa ASEAN và Trung Quốc |
14 | S | Được cấp cho những hàng hoá được xuất khẩu sang Lào |
Trên đây là một số mẫu C/O đang được sử dụng phổ biến hiện nay tại Việt Nam và là những mẫu C/O được dùng làm căn cứ xác định hàng hoá được miễn/ giảm thuế quan khi nhập khẩu.
Ngoài các mẫu C/O ưu đãi nêu trên thì còn có các mẫu C/O không ưu đãi- có nghĩa là hàng hoá được cấp mẫu C/O này vẫn được tính thuế quan nhập khẩu theo mức quy định thông thường.
Các loại C/O không ưu đãi bao gồm: Mẫu C/O B, mẫu C/O cà phê, mẫu C/O dệt may (hay còn gọi tắt là form T) và một số mẫu ℅ khác.
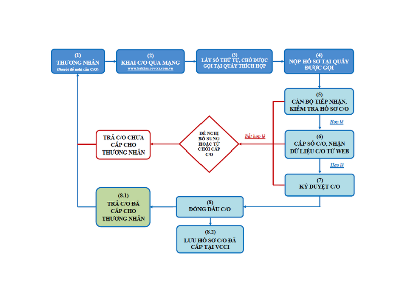
Trình tự, thủ tục cấp C/O mới nhất

Trình tự, thủ tục cấp C/O mới nhất
Như đã phân tích trên thì C/O là một loại giấy tờ, tài liệu quan trọng và không thể thiếu để chứng minh nguồn gốc xuất xứ của hàng hoá xuất- nhập khẩu.
Do đó, các doanh nghiệp có hoạt động xuất- nhập khẩu hàng hoá cần lưu ý trình tự, thủ tục cấp C/O theo quy định hiện hành để bảo đảm tốt nhất cho việc thông quan hàng hoá.
Việc cấp C/O được thực hiện theo trình tự các bước sau:
Bước 1: Khai báo tờ khai theo mẫu điện tử trong hồ sơ xin cấp giấy chứng nhận xuất xứ hàng hoá
Doanh nghiệp có hàng hoá xuất khẩu sang nước ngoài cần truy cập vào Hệ thống quản lý và cấp chứng nhận xuất xứ điện tử của Bộ Công thương (địa chỉ website: https://ecosys.gov.vn/) hoặc các trang web khác được Bộ Công thương uỷ quyền để điền tờ khai theo mẫu.
Bước 2: Lập hồ sơ xin cấp C/O trên hệ thống
Hồ sơ xin cấp giấy chứng nhận xuất xứ hàng hoá bao gồm các tài liệu được quy định tại Điều 15 Nghị định số 31/2018/NĐ-CP:
Đơn xin cấp mẫu C/O;
Bảng kê hàng hoá xuất khẩu;
Hoá đơn thương mại;
B/L hoặc AWB;
Tờ khai đã khai về xuất khẩu hàng hoá;
Mẫu C/O đã được kê khai hoàng chỉnh;
Giấy tờ, chứng từ chứng minh cho nguồn gốc xuất xứ của hàng hoá: Bảng kê nguyên- vật liệu, Bảng khai xuất xứ hàng hoá của nhà sản xuất hàng hoá, Tờ khai hải quan nguyên liệu được nhập khẩu về để sản xuất hàng hoá.
Nếu hồ sơ đề nghị của doanh nghiệp hợp lệ và dược xét duyệt thì cơ quan có thẩm quyền cấp C/O sẽ trả kết quả cho doanh nghiệp trong thời hạn 06 tiếp kể từ khi nộp hồ sơ.
Ngoài việc thực hiện nộp hồ sơ online, các doanh nghiệp có thể nộp hồ sơ trực tiếp tại cơ quan có thẩm quyền cấp giấy chứng nhận hoặc nộp hồ sơ qua đường bưu điện đến cơ quan có thẩm quyền đó.
Tuy nhiên, các doanh nghiệp nên thực hiện thủ tục xin cấp C/O bằng hình thức online bởi sự nhanh chóng, tiện lợi và tiết kiệm được thời gian cũng như các chi phí khác có liên quan.
Trên đây là cập nhật về các mẫu C/O hiện nay. Nếu còn vấn đề nào thắc mắc, hay gặp khó khăn trong các vấn đề pháp lý khác hãy liên hệ với chúng tôi qua tổng đài:
19006192 để được hỗ trợ.Gọi ngay cho các chuyên viên pháp lý của chúng tôi theo số
19006192 để được giải đáp, hỗ trợ nếu có vướng mắc về các quy định của pháp luật
